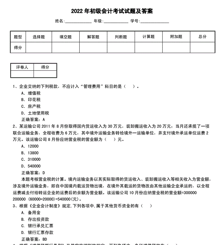
2022年会计初级试题及答案哪里有
2022年会计初级试题及答案
假定某工业企业设有供电、锅炉两个辅助生产车间,2014年3月供电车间直接发生的费用为44000元,锅炉车间直接发生的费用为15000元。本月辅助生产劳务供应通知 单内容如下:供电车间提供110000度电,其中,锅炉车间耗用10000度,第一生产车间产品耗用40000度、一般耗用12000度,第二生产车间产品耗用30000度、一般耗用10000度,行政管理部门耗用8000度。锅炉车间提供2500吨蒸汽,其中,供电车间耗用500吨, 第一生产车间产品耗用800吨、一般耗用160吨,第二生产车间产品耗用600吨、一般耗用 140吨,行政管理部门耗用300吨。另外,供电车间计划单位成本为0.44元/度,锅炉车间计划单位成本为7.80元/吨,该企业辅助生产费用不通过“制造费用”科目核算。釆用交互分配法进行辅助费用的分配。
要求:根据上述资料,回答下列小题。
1[1不定项选择题]下列关于供电车间交互分配的计算中,正确的是()
A.供电车间的交互分配率为0.4
B.供电车间的交互分配率为0. 14
C.交互分配时,锅炉车间应分摊供电车间的电费为1400元
D.交互分配时,锅炉车间应分摊供电车间的电费为4000元
[答案]AD
[解析]本题考核辅助生产车间内部的交互分配。供电车间:交互分配率=44000/110000=0.4;
辅助生产费用(锅炉车间耗用)=10000×0.4=4000(元)。
2[1不定项选择题]下列关于锅炉车间交互分配的计算中,正确的是()
A.锅炉车间的交互分配率为17.6
B.锅炉车间的交互分配率为5
C.交互分配时,供电车间应分摊锅炉车间的供气费为3000元
D.交互分配时,供电车间应分摊锅炉车间的供气费为2500元
[答案]C
[解析]本题考核辅助生产车间内部的交互分配。锅炉车间:
交互分配率=15000/2500=6;
辅助生产费用(供电车间耗用)=500×6=3000(元)。
