2022年初级会计实务重点归纳内容有哪些
从初级会计考试科目上看,《初级会计实务》科目的考试内容可划分为基础会计、财务会计、成本管理会计、政府会计四个部分,其中财务会计和成本管理会计重要程度更高;从章节上看,教材第二章、第五章、第七章都是比较重要的章节,考生需要侧重掌握。
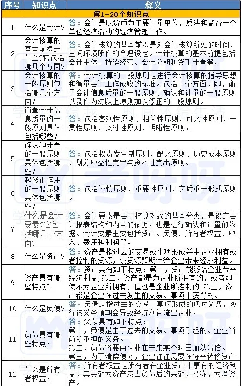
初级会计实务
第二章资产占试卷分值的30%左右,是《初级会计实务》科目最重要的章节;
第五章收入费用和利润地位仅次于资产,分值占20%左右。
各章节按重要性由高到低排序:第二章、第五章、第三章、第六章、第四章、第一章、第七章、第八章。
2.经济法基础
《经济法基础》的相对比较基础一些,不过知识点非常多,并且需要考生花费大量的时间来背记。
这其中,考生们可以重点关注增值税法律制度、消费税法律制度、企业所得税法律制度、票据法规、劳动合同法律法规等相关章节的内容。
在全面复习的基础上,针对这些重点内容加以训练。
