2022年二级建造师会交社保吗
2022年二级建造师有的地方要求交社保:
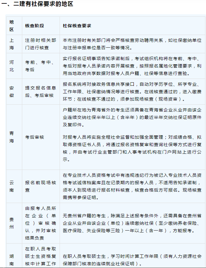
上海---本市注册时有关部门将会严格核查劳动聘用关系,如社保缴纳单位与注册申报单位是否一致等情况。
福建---如果报考所使用的学历证书毕业时间无法体现专业工作年限符合报考条件要求的,还需上传专业工作年限证明材料,如前学历、岗位证、社保凭证等。
安徽---报名系统将对接政务信息共享接口,自动对学历学位、所学专业、工作年限、社保缴纳情况等进行核查。
河北---考前、考中、考后核查 按照报名属地化管理要求,利用当地政府共享数据对报考人员户籍、社保等信息进行查验。
贵州---无贵州省户籍的考生,除满足报考条件外,还需具备在贵州省企业从业并由该企业(单位)连续缴纳社保(至少缴纳养老保险、医疗保险、失业保险等三险)一年以上(含一年),方能报考。
青海---户籍所在地为青海省外的考生还须具备在青海省企业从业并由该企业连续交纳社保半年以上(含半年)的最近半年交纳社保证明原件及复印件。
山东烟台、临沂---大数据系统将根据身份证号码调取历史考试成绩、学历信息及社保缴纳信息进行自动核验。
