{__STYLE__}
当前位置:首页>社区问答> 问答详情

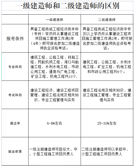
二级建造师与一级建造师有哪些区别?

发布于 2021-11-11 11:48:58
北京市,天津市,上海市,重庆市,河北省,山西省,辽宁省,吉林省,黑龙江省,江苏省,浙江省,安徽省,福建省,江西省,山东省,河南省,湖北省,湖南省,广东省,海南省,四川省,贵州省,云南省,陕西省,甘肃省,青海省,内蒙古自治区,广西壮族自治区,西藏自治区,宁夏回族自治区,新疆维吾尔自治区

二级建造师与一级建造师有哪些区别

查看更多

0
关注者
703
被浏览
关注者
0
被浏览
703
当前位置:首页>社区问答> 问答详情
wewe
wewe 2021-11-12
这家伙很懒,什么也没写!

取得工程类或工程经济类大学专科学历,工作满6年,其中从事建设工程项目施工管理工作满4年。
取得工程类或工程经济类大学本科学历,工作满4年,其中从事建设工程项目施工管理工作满3年。
取得工程类或工程经济类双学士学位或研究生班毕业,工作满3年,其中从事建设工程项目施工管理工作满2年。
取得工程类或工程经济类硕士学位,工作满2年,其中从事建设工程项目施工管理工作满1年。

fangxiao
fangxiao 2022-01-27
这家伙很懒,什么也没写!

image.png

撰写答案

请登录后再发布答案,点击登录
如果您有什么问题,请点击此处进行即时沟通;