400-880-2860
首页
选课中心
建筑工程
一级建造师
二级建造师
监理工程师
造价工程师
消防安全
消防工程师
环评工程师
安全工程师
咨询工程师
财会医学
初级会计师
中级会计师
中级经济师
注册会计师
税务师考试
执业药师
公考文职
国家公务员
各省公务员
事业编考试
军队文职
备考指导
在线商城
企业介绍
荣誉资质
{__STYLE__}
当前位置:
首页
>
社区问答
>
问答详情
安全工程师准考证在哪里领取?
发布于 2021-11-28 16:11:55
北京市,天津市,上海市,重庆市,河北省,山西省,辽宁省,吉林省,黑龙江省,江苏省,浙江省,安徽省,福建省,江西省,山东省,河南省,湖北省,湖南省,广东省,海南省,四川省,贵州省,云南省,陕西省,甘肃省,青海省,内蒙古自治区,广西壮族自治区,西藏自治区,宁夏回族自治区,新疆维吾尔自治区
安全工程师准考证在哪里领取
查看更多
0
关注者
591
被浏览
关注者
0
被浏览
591
当前位置:
首页
>
社区问答
>
问答详情
huajie
2021-11-30
这家伙很懒,什么也没写!
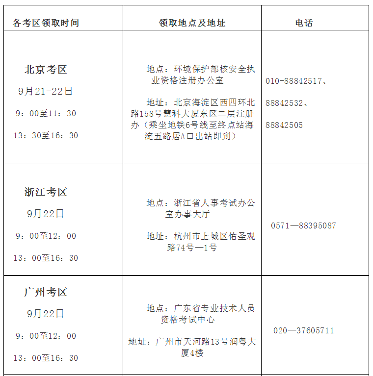
登录中国人事考试网:(
http://www.cpta.com.cn/)
,点击页面左边导航【准考证打印】,进入准考证打印界面进行打印即可。
momingde
2022-02-16
这家伙很懒,什么也没写!
撰写答案
请登录后再发布答案,
点击登录
付费查看:
设定金额
设定积分
¥
清除
积分
清除
¥1
¥2
¥5
¥10
10积分
20积分
50积分
100积分
1. 如果设定了付费查看,则此回答只有提问者、回答者和管理员可以查看
2. 如果提问者采纳了此回答,则付费查看生效(会员需要支付你设定的费用才能查看),如果采纳了其它答案,付费查看失效(此时全体可见)
3. 如果提问者在 7 天后仍未采纳最佳答案,则所有付费查看失效(此时全体可见)
登录
注册新账号
有人回复时邮件通知我
binixiao
这家伙很懒,什么也没写!
提问
36
回答
0
被采纳
0
热门文章
1
2026国家公务员考试公告已发布!!
2
2026年下半年空军直接选拔招录军官公告
3
2026年下半年海军直接选拔招录军官公告
4
2026年下半年陆军直接选拔招录军官公告
5
2026年国防科技大学下半年直接选拔招录公告
6
2026年下半年军事科学院直接选拔招录公告
7
2026年下半年网络空间部队直接选拔招录军官公告
8
2026年下半年军事航天部队直接选拔招录军官公告
9
2026年下半年国防大学直接选拔招录军官公告
10
2026年下半年信息支援部队直接选拔招录普通高等学校应届毕业生公告
热门问题
1
刚考完一建,请问一建实务估分多少能过?
2
一级建造师都有什么专业?
3
目前一级建造师的缺口究竟有多大?
4
报考一建需要什么条件有哪些?
5
50岁才考下来一级建造师用处大吗?
6
一级建造师可以承担哪些项目?
7
一级建造师电子证书申请步骤是什么?
8
请问一级建造师属于什么级别职称?
9
一级建造师多少钱一个月?
10
一级建造师证的用途有哪些?
等待解答
解答大神
宿吉南
1个答案 1次被采纳
上考教育教育
1个答案 0次被采纳
投诉直通车 >>
重点考点解析 >>
要点难点归纳 >>
新旧大纲变化 >>
在线模拟考试 >>
学管增值服务 >>
定制备考方案 >>
领取备考资料