{__STYLE__}
当前位置:首页>社区问答> 问答详情

2022年执业药师考试报名条件是什么?

发布于 2021-12-14 13:52:18
北京市,天津市,上海市,重庆市,河北省,山西省,辽宁省,吉林省,黑龙江省,江苏省,浙江省,安徽省,福建省,江西省,山东省,河南省,湖北省,湖南省,广东省,海南省,四川省,贵州省,云南省,陕西省,甘肃省,青海省,内蒙古自治区,广西壮族自治区,西藏自治区,宁夏回族自治区,新疆维吾尔自治区

2022年执业药师考试报名条件是什么

查看更多

0
关注者
667
被浏览
关注者
0
被浏览
667
当前位置:首页>社区问答> 问答详情
zhexiu
zhexiu 2021-12-15
这家伙很懒,什么也没写!

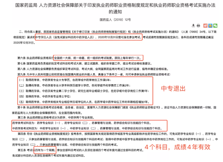
1、取得药学类、中药学类专业大专学历,在药学或中药学岗位工作满4年;
2、取得药学类、中药学类专业大学本科学历或学士学位,在药学或中药学岗位工作满2年;
3、取得药学类、中药学类专业第二学士学位、研究生班毕业或硕士学位,在药学或中药学岗位工作满1年;
4、取得药学类、中药学类专业博士学位;
5、取得药学类、中药学类相关专业相应学历或学位的人员,在药学或中药学岗位工作的年限相应增加1年。

laochou
laochou 2022-01-27
这家伙很懒,什么也没写!

image.png

jiqixingfen
jiqixingfen 2022-02-14
这家伙很懒,什么也没写!

image.png

撰写答案

请登录后再发布答案,点击登录
如果您有什么问题,请点击此处进行即时沟通;