发布于 2022-04-21 15:52:45
当你下决心准备注册会计师考试了,首次印刷每年安排粘贴在你的办公桌面前,然后准备一支笔,圈的测试时间,让时间进入倒计时,并划掉一天后一天,这将给你一个较强的时间观念和学习更多的紧迫感。如果你有条件的话,还是需要购买在线课程的课件,这样会节省太多的时间,根据自己的情况选择讲课内容并不意味着只听一遍课件就能通过考试,刷出勤率是毫无意义的。上考教育根据内蒙古注册会计师协会官网了解到,2022年内蒙古注册会计师CPA报考条件主要有以下三个方面:

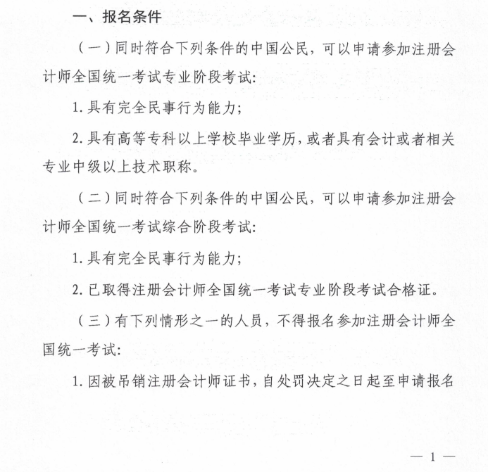
(一)同时符合下列条件的中国公民,可以申请参加注册会计师全国统一考试专业阶段考试:
1. 具有完全民事行为能力;
2. 具有高等专科以上学校毕业学历,或者具有会计或者相关专业中级以上技术职称。
(二)同时符合下列条件的中国公民,可以申请参加注册会计师全国统一考试综合阶段考试:
1. 具有完全民事行为能力;
2. 已取得注册会计师全国统一考试专业阶段考试合格证。
(三)有下列情形之一的人员,不得报名参加注册会计师全国统一考试:
1. 因被吊销注册会计师证书,自处罚决定之日起至申请报名之日止不满5年者;
2. 以前年度参加注册会计师全国统一考试因违规而受到禁考处理期限未满者;
3. 已经取得全科合格者。


发表评论