上考教育从湖北省财政厅了解到,2022年湖北省中级会计师报考各市县咨询电话已经公布,有不明白的地方,可以直接拨打所属地的考务中心座机,一般是工作日上班期间可以接听,目前疫情还没有完全处理好,时有发生,鉴于目前严重的趋势,准考证打印时间、考试时间等已经被延迟,具体什么时候还不清楚,不要慌,有问题问官方就行。以下就是关于这次通知的详细内容:

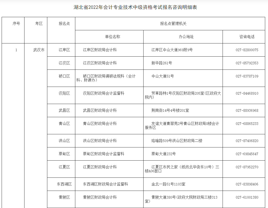
湖北省2022年会计专业技术中级资格考试报名咨询明细表:
序号、考区、报名点、报名点管理机关、单位名称、办公地址、咨询电话
1
武汉市
江岸区
江岸区财政局会计科
江岸区中山大道969附9号
027-82800075
江汉区
江汉区财政局会计科
新华路261号
027-85792353
硚口区
硚口区财政局调研法规科(会计科、财源办)
中山大道51号
027-83787109
汉阳区
汉阳区财政局会计监督科
芳草路特1号汉阳区财政局205室(区政府大院内)
027-84468910
武昌区
武昌区财政局会计科
荆南街14号4号楼201室
027-88936968
青山区
青山区财政局会计科
友谊大道青翠苑2号青山区财政局8楼会计服务区
027-68865233
洪山区
洪山区财政局会计科
珞瑜路509号洪山区财政局二楼
027-87406820
蔡甸区
蔡甸区财政局会计监督科
蔡甸大道232号
027-69845647
江夏区
江夏区财政局会计科
江夏区市民之家(纸坊北华街东10号)三楼A06窗口
027-87952270
东西湖区
东西湖区财政局会计监督科
金北一路51号1103室
027-83898406
黄陂区
黄陂区财政局会计科
黄陂大道380号(政府大院财政局三楼313室)
027-61001380
新洲区
新洲区财政局监督科(会计科)
新洲区邾城街齐安大道381号
027-86925826
经济技术开发区
武汉经济技术开发区(汉南区)财政局监督(会计)科
市民服务中心一楼B18号窗口(东风大道88号,经开万达318国道斜对面)
027-84899537
东湖开发区
武汉东湖新技术开发区财政和国资监管局会计科
高新大道777号光谷公共服务中心1号楼2楼D67号窗口
027-67880163
2
荆州市
市直
荆州市财政局会计科
沙市区塔桥路35号
0716-8257198
江陵县
江陵县财政局会计科
江陵大道131号
0716-4731970
沙市区
沙市区会计服务中心
沙市区公园路28号
0716-8850972
荆州区
荆州区会计服务中心
荆州区荆北路76号
0716-8453232
监利县
监利县会计服务中心
监利县天府大道东59号
0716-3325044
石首市
石首市会计服务中心
石首市文峰路76号
0716-7298600
公安县
公安县会计服务中心
斗湖堤镇五九路20号
0716-5236618
松滋市
松滋市会计服务中心
新江口镇乐乡大道298号
0716-6217332
洪湖市
洪湖市会计服务中心
茅江大道72号
0716-2423123
3
黄石市
市直
黄石会计学会
黄石港区湖滨大道亚光新村21栋
0714-6208486
大冶市
大冶市财政局会计管理科
大冶市新冶大道18号
0714-8712786
阳新县
阳新县财政局会计科
阳新县财政局会计股309室
0714-7322629
4
鄂州市
市直
鄂州市会计考办
鄂州市鄂城区滨湖西路129号(鄂州市财政局八楼801室)
0711-3255222、3865757
5
荆门市
市直
荆门市会计管理局
漳河新区双喜大道19号
0724-6663001、6663022
钟祥市
钟祥市会计管理局
石城西路11号
0724-4267239
京山市
京山市会计局
京山市新市镇任畈路25号
0724-7221426
东宝区
东宝区会计局
泉口一路泉口街道办事处西五楼
0724-6071866、6071868
沙洋县
沙洋县会计局
沙洋县荆河路4号
0724-8577604
掇刀区
掇刀区会计局
白石坡大道8号
0724-2444075
屈家岭区
屈家岭管理区会计局
屈家岭管理区财政局
0724-7418607
6
宜昌市
市直
宜昌市财政局
宜昌市发展大道7号
0717-6444972、6443830
夷陵区
夷陵区会计局
夷兴大道122号
0717-7830777
远安县
远安县财政局
鸣凤镇鸣大道64号
0717-3821953
五峰县
五峰土家族自治县会计局
渔洋关镇幸福大道34号
0717-5821284
长阳县
长阳土家族自治县财政局
龙舟坪镇四冲湾路50号
0717-5322276
当阳市
当阳市财政局 ?
子龙路25号
0717-3250386
秭归县
秭归县财政局 ??
茅坪镇平湖大道22号
0717-2884103
枝江市
枝江市财政局?
马店街办胜利路23号
0717-4217569
宜都市
宜都市财政局
城河大道37号
0717-4904131
兴山县
兴山县财政局
兴山县昭君路9号
0717一2583200-8848
7
襄阳市
市直
襄阳市会计局
樊城区建华路18号
0710-3230387、3230217
襄城区
襄城区会计局
襄城区檀溪路139号
0710-3613676
樊城区
樊城区财政局会计监督评价股
樊城区高庄街3号老八中2楼
0710-3063917
高新区
高新区财政局
东风汽车大道高新区管委会
0710-3311690转8818
东津区
东津新区财政金融局
襄阳东津新区管委会
0710-3352886
襄州区
襄州区会计事务服务中心
襄州区财源路2号
0710-2820983
枣阳市
枣阳市会计局
书院东街6号
0710-6310608
宜城市
宜城市会计局
振兴大道220号
0710-4212962
南漳县
南漳县会计事务服务中心
城关镇凤山路58号
0710-5233764
保康县
保康县会计局
保康县凌云大厦12楼2号
0710-5812779
谷城县
谷城县会计服务中心
城关镇筑阳路12号
0710-7243819
老河口市
老河口市会计局
学府路8号财政局
0710-8222717
8
黄冈市
市直
黄冈市会计局
黄冈市财政局(黄州区七一路3号)
0713-8610968
黄州区
黄州区会计局
黄州区政务服务中心(黄州大道102号市艺术学校旁)
0713-8829669
团风县
团风县会计局
团风县财政局
0713-6150123
红安县
红安县会计局
红安县财政局(红安县城关镇竹林社区)
0713-5248979
麻城市
麻城市会计局
麻城市财政局
0713-2912365
浠水县
浠水县会计局
浠水县财政局
0713-4267657
罗田县
罗田县会计局
罗田县财政局
0713-5053076、5066502
英山县
英山县会计局
英山县行政服务中心
0713-7018773
蕲春县
蕲春县会计局
蕲春县财政局
0713-7230569
武穴市
武穴市会计局
武穴市财政局
0713-6231908
黄梅县
黄梅县会计局
黄梅县财政局
0713-3366396
龙感湖区
龙感湖区会计局
龙感湖区财政局
0713-3951451
9
孝感市
市直
孝感市财政局会计科
孝感市财政局会计科307(槐荫大道311号)
0712-2836017
汉川市
汉川市会计局
汉川市财政局607号(汉川市人民大道213号)
0712-8382923
云梦县
云梦县财政局会计股
云梦县财政局会计股(曲阳东路8号)
0712-4330914
孝昌县
孝昌县财政局会计股
孝昌县财政局会计股(孝昌县平安大道67号)
0712-4763782
孝南区
孝南区财政局会计局
文化东路45号航天中学对面
0712-2842579
安陆市
安陆市会计局
汉丹北路265号
0712-5260200
大悟县
大悟县财政局会计股
泉水路26号
0712-7223704
应城市
应城市会计局
东大街28号
0712-3223041
10
十堰市
市直
十堰市会计管理局
十堰市茅箭区河北路27号
0719-8671937
张湾区
张湾区会计局
十堰市朝阳北路9号
0719-8113550
茅箭区
茅箭区会计局
茅箭区武当路71号
0719-8789401
开发区
十堰经济开发区会计局
十堰市经济开发区白浪中路88号
0719-8319513
武当山区
武当山特区会计局
武当山特区永乐路16号
0719-5665203
郧阳区
郧阳区会计局
郧阳区城关镇金沙路18号
0719-7222912
丹江口市
丹江口市会计局
丹江口市均州一路32号
0719-5206198
郧西县
郧西县会计局
郧西县城关镇郧西大道11号
0719-6222028
房县
房县会计局
房县财政局517办公室
0719-3224399
竹山县
竹山县会计局
竹山县城关镇人民路90号
0719-4225165
竹溪县
竹溪县会计局
竹溪县城关镇步行街
0719-2723874
11
咸宁市
市直
咸宁市财政局会计科
咸宁大道45号12楼1212室
0715-8273615 ??????????
咸安区
咸安区会计局
咸安区金桂路99号
0715-8322707
嘉鱼县
嘉鱼县会计局
鱼岳镇发展大道128号财政局5楼6503室
0715-6354363
赤壁市
赤壁市会计局
赤壁市财政局8楼805室
0715-5330911
通城县
通城县财政局会计股
隽水镇九宫路5号二楼会计股
0715-4069833
崇阳县
崇阳县会计局
崇阳县天城镇崇阳大道6号
0715-3395810
通山县
通山县会计局
财政局8楼803室
0715-2386091
12
恩施州
恩施市
恩施市财政局
机场路恩施市财政局607室
0718-8212910
机场路恩施市财政局606室
0718-8212825
利川市
利川市财政局
利川市财政局504室
0718-7282839
建始县
建始县财政局
建始县会计局606室(原国税局大楼)
0718-3234463
巴东县
巴东县财政局
巴东县财政局304室
0718-4334661
宣恩县
宣恩县财政局
宣恩县财政局401室(原财政宾馆)
0718-5823258
咸丰县
咸丰县财政局
咸丰县国税大楼1011室
0718-6891093
来凤县
来凤县财政局
来凤县财政局706室(档案大楼)
0718-6282683
鹤峰县
鹤峰县财政局
鹤峰县政府大楼四楼会计局408室
0718-5282993
恩施州
恩施州财政局
恩施州财政局507室(州政府院内)
0718-8231627
13
天门市
市直
天门市会计局
天门市竟陵陆羽大道西40号(市财政局611室)
0728-8211653、8211654
14
仙桃市
市直
仙桃市会计局
仙桃市宏达路34号(仙桃市经管局院内6栋5楼)
0728-3323351
15
潜江市
市直
潜江市会计局
潜江市章华南路34号
0728-6237339
16
随州市
市直
随州市财政局会计科
随州市财政局513室
0722-3257252
曾都区
曾都区会计局
明珠路75号
0722-3311716
随县
随县财政局
随县炎帝大道随县财政局
0722-3339575
广水市
广水市财政局
广水市广安路72号
0722-6236248
17
林区
林区
神农架林区财政局会计科
神农架林区财政局3楼3118室
0719-3335190


发表评论