事业单位是不能随意调整工作岗位的,事业单位正式在编人员调整工作岗位的,需由组织根据程序讨论决定。属于聘用制的,则需要取得本人同意。前者可以向组织部门申请复议,后者可以申请劳动仲裁。根据《劳动法》第十七条规定,订立和变更劳动合同,应当遵循平等自愿、协商一致的原则,不得违反法律、行政法规的规定。劳动合同依法订立即具有法律约束力,当事人必须履行劳动合同规定的义务。
事业单位是不能随意调整工作岗位的,事业单位正式在编人员调整工作岗位的,需由组织根据程序讨论决定。属于聘用制的,则需要取得本人同意。前者可以向组织部门申请复议,后者可以申请劳动仲裁。根据《劳动法》第十七条规定,订立和变更劳动合同,应当遵循平等自愿、协商一致的原则,不得违反法律、行政法规的规定。劳动合同依法订立即具有法律约束力,当事人必须履行劳动合同规定的义务。
在很多单位,中级经济师职称获得者可享受科级干部的待遇,从而获得升职加薪。根据国家的相关规定,部分用人单位会给中级经济师按月发放一定的额外薪资,主要由岗位津贴、书报费、交通费等构成。当中级经济师达到法定退休年龄时,很多用人单位还会按照退休时工资标准增加10%发放退休金。
中级经济师金融专业特点及难度分析:
①专业难度不大,知识点理解记忆比较多,相比工商人力专业,金融计算题较多。
②主要介绍货币、信用、银行、金融工程等内容,为金融方面的基础知识。
③对于某些金融理论、金融政策理解有一定难度,但是考查不算难,比较考验考生的综合水平。
④由于每年国家的金融政策等都会有变化,在教材上也会有相对应的体现,因此对于财经方面的时政也需要考生有一定的把握。
1、考试范围广、知识面太大;
2、考试越来越灵活,考察实际案例分析能力;
3、实行机考后,考试时间缩短为1.5小时,但考试题量大,考试要求高。
上考教育网校APP提供免费的注册安全工程师章节练习,历年真题,模拟试题,考前点题,错题重做,做题报告,模考大赛等特色功能和服务,完全能满足您的备考刷题需求。
在中大型企业中,按照《中华人民共和国安全生产法》等法律法规以及地方条例,企业应设置安全机构,配备一定数量的安全管理人员。在这类岗位上,基本都是注册安全工程师优先上岗,甚至有些企业将注册安全工程师证书作为硬性上岗条件。
国核电力规划设计研究院,隶属国家核电技术公司,是中国AP1000三代核电引进、消化、吸收和再创新的核心参与单位,承担着我国AP1000三代核电自主化的历史使命,是全国勘察设计百强单位和北京市高新技术企业,以向国内外核电、火电、电网、新能源领域提供规划、咨询、勘察、设计、技术研发、EPC、运行技术支持服务为主营业务。
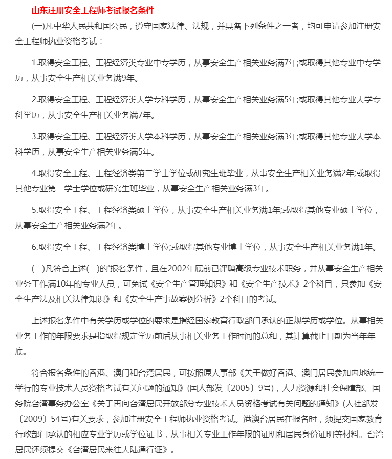
注册安全工程师在网上报名,报名网站是中国人事考试网,满足专科及以上学历,一定的工作年限就可以报名,报名之后就可以参加考试。
一、土建造价工程师主要从事造价预算、工程结算、成本监控、工程变更以及签证等进行审核工作;
二、安装造价工程师从事工作:主要负责给水、排水、中水、消防水、消防报警、通风、空调水冷却、水动力、照明、防雷接地、弱电系统、燃气、热力净化水系统、污水处理系统、配电系统、锅炉、发电机组、电梯等。
三、水利造价工程师从事工作:主要进行水利工程建设项目建议书投资估算、可行性研究投资估算、初步设计概算、招标文件的商务条款、招标标底、建设实施阶段的项目管理预算和价差计算、竣工决算报告中关于概算和合同执行情况。
四、交通造价工程师从事工作:交通部的造价工程师侧重公路、隧道造价工程,而建设部侧重于建筑、市政造价工程。
可以。根据住建部发布的《造价工程师职业资格制度规定》和《造价工程师职业资格考试实施办法》中对二级造价工程师报名条件的规定,具有工学、管理学、经济学门类大学本科及以上学历或学位,从事工程造价业务工作满2年即可报考二级造价工程师考试,其他专业的请参考:
(一)凡遵守中华人民共和国宪法、法律、法规,具有良好的业务素质和道德品行,具备下列条件之一者,可以申请参加二级造价工程师职业资格考试:
1、具有工程造价专业大学专科(或高等职业教育)学历,从事工程造价业务工作满2年;具有土木建筑、水利、装备制造、交通运输、电子信息、财经商贸大类大学专科(或高等职业教育)学历,从事工程造价业务工作满3年。
2、具有工程管理、工程造价专业大学本科及以上学历或学位,从事工程造价业务工作满1年;具有工学、管理学、经济学门类大学本科及以上学历或学位,从事工程造价业务工作满2年。
3、具有其他专业相应学历或学位的人员,从事工程造价业务工作年限相应增加1年。
申请条件:
1.经全国造价工程师执业资格统一考试合格,取得造价工程师执业资格考试合格证书;
2.在下列单位从事工程造价工作的人员可申请注册:
具有工程造价咨询资质的企业;
工程建设领域的建设、勘察设计、施工、工程造价(定额)管理、招标代理、工程监理等单位;
教育岗位直接从事工程造价理论研究或教学工作。
3.达到继续教育标准;
4.有下列情形之一的,不予注册:
丧失民事行为能力的;
受过刑事处罚,且自刑事处罚执行完毕之日起至申请注册之日不满五年的;
在工程造价业务中有重大过失,受过行政处罚或者撤职以上行政处分,且处罚、处分决定之日至申请注册之日不满两年的;
在申请注册过程中有弄虚作假行为的;
年满70岁以上的。
申请程序:
1.申请人向聘用单位提出申请;
2.聘用单位审核同意后,连同申请材料一并报省、自治区、直辖市建设行政主管部门;
3.省、自治区、直辖市建设行政主管部门对申请注册的有关材料进行初审,提出初审意见,并将初审意见和全部申请材料上报建设部;
4.建设部进行审核,作出行政许可决定;准予注册的,于法定时间内向申请人颁发《造价工程师注册证书》和造价工程师执业专用章。
申请材料:
1.《造价工程师初始注册申请表》;
点击下载 [造价工程师注册申请表] [造价工程师注册管理系统]
2.《造价工程师执业资格证书》;
3.申请人近两年完成的工作业绩简介和证明;
4.申请人发表的工程造价理论研究的报告;
5.有效的人事档案证明或者离、退休证明;
6.学历证明、居民身份证件或有效身份证明;
7.注册单位为造价咨询企业的人员,在提交上述资料的同时,还应提供本单位的工程造价咨询企业资质证书复印件、社会养老保险证明;
8.取得《造价工程师执业资格证书》超过一年,申请初始注册的,除提交上述材料外,还应当提交国务院建设行政主管部门认可的每年度不少于40学时的造价工程师 继续教育证明。
我知道在河南工作七八年抛开灰色收入,15000不太好挣,基本上12000以上不是管理层也不是太好谈,当然你要是在一线房企,中字头国企咱再另说。行情我觉得是9000到15000。
水利工程好考。 监理工程师已经分为三个专业方向,分别为土木建筑工程、交通运输工程和水利工程。

问 2022年考取中级经济师单位需要调岗吗?